Engenharia Reversa de um Contrato
Introdução
Não há segredos no blockchain, tudo o que acontece é consistente, verificável e está disponível publicamente. Idealmente, os contratos devem ter seu código-fonte publicado e verificado no Etherscan (opens in a new tab). No entanto, nem sempre é o caso (opens in a new tab). Neste artigo, você aprenderá como fazer engenharia reversa de contratos analisando um contrato sem código-fonte, 0x2510c039cc3b061d79e564b38836da87e31b342f (opens in a new tab).
Existem compiladores reversos, mas eles nem sempre produzem resultados utilizáveis (opens in a new tab). Neste artigo, você aprenderá a fazer engenharia reversa manualmente e a entender um contrato a partir dos códigos de operação (opens in a new tab), bem como a interpretar os resultados de um descompilador.
Para entender este artigo, você já deve saber o básico da EVM e estar pelo menos um pouco familiarizado com a linguagem de montagem da EVM. Você pode ler sobre esses tópicos aqui (opens in a new tab).
Preparar o código executável
Você pode obter os códigos de operação indo para o Etherscan para o contrato, clicando na guia Contrato e depois em Mudar para Visualização de Opcodes. Você obterá uma visualização de um código de operação por linha.
Para entender os saltos, no entanto, você precisa saber onde no código cada código de operação está localizado. Para fazer isso, uma maneira é abrir uma planilha do Google e colar os códigos de operação na coluna C. Você pode pular as etapas a seguir fazendo uma cópia desta planilha já preparada (opens in a new tab).
O próximo passo é obter os locais corretos do código para que possamos entender os saltos. Colocaremos o tamanho do código de operação na coluna B e o local (em hexadecimal) na coluna A. Digite esta função na célula B1 e depois copie e cole no resto da coluna B, até o final do código. Depois de fazer isso, você pode ocultar a coluna B.
1=1+IF(REGEXMATCH(C1,"PUSH"),REGEXEXTRACT(C1,"PUSH(\d+)"),0)Primeiro, esta função adiciona um byte para o próprio código de operação e, em seguida, procura por PUSH. Os códigos de operação de push são especiais porque precisam ter bytes adicionais para o valor que está sendo inserido. Se o código de operação for um PUSH, extraímos o número de bytes e o adicionamos.
Em A1, coloque o primeiro deslocamento, zero. Depois, em A2, insira esta função e copie e cole novamente para o resto da coluna A:
1=dec2hex(hex2dec(A1)+B1)Precisamos desta função para nos dar o valor hexadecimal, porque os valores que são inseridos antes dos saltos (JUMP e JUMPI) são nos dados em hexadecimal.
O ponto de entrada (0x00)
Os contratos são sempre executados a partir do primeiro byte. Esta é a parte inicial do código:
| Deslocamento | Código de Operação | Pilha (após o código de operação) |
|---|---|---|
| 0 | PUSH1 0x80 | 0x80 |
| 2 | PUSH1 0x40 | 0x40, 0x80 |
| 4 | MSTORE | Vazio |
| 5 | PUSH1 0x04 | 0x04 |
| 7 | CALLDATASIZE | CALLDATASIZE 0x04 |
| 8 | LT | CALLDATASIZE<4 |
| 9 | PUSH2 0x005e | 0x5E CALLDATASIZE<4 |
| C | JUMPI | Vazio |
Este código faz duas coisas:
- Escreve 0x80 como um valor de 32 bytes para os locais de memória 0x40-0x5F (0x80 é armazenado em 0x5F e 0x40-0x5E são todos zeros).
- Lê o tamanho dos dados de chamada. Normalmente, os dados de chamada para um contrato Ethereum seguem a ABI (interface binária de aplicativo) (opens in a new tab), que no mínimo requer quatro bytes para o seletor de função. Se o tamanho dos dados da chamada for menor que quatro, salta para 0x5E.
O manipulador em 0x5E (para dados de chamada não ABI)
| Deslocamento | Código de Operação |
|---|---|
| 5E | JUMPDEST |
| 5F | CALLDATASIZE |
| 60 | PUSH2 0x007c |
| 63 | JUMPI |
Este trecho começa com um JUMPDEST. Programas EVM (máquina virtual Ethereum) lançam uma exceção se você saltar para um código de operação que não seja JUMPDEST. Em seguida, ele analisa o CALLDATASIZE e, se for "verdadeiro" (ou seja, diferente de zero), salta para 0x7C. Veremos isso abaixo.
| Deslocamento | Código de Operação | Pilha (após o código de operação) |
|---|---|---|
| 64 | CALLVALUE | fornecido pela chamada. Chamado de msg.value no Solidity |
| 65 | PUSH1 0x06 | 6 CALLVALUE |
| 67 | PUSH1 0x00 | 0 6 CALLVALUE |
| 69 | DUP3 | CALLVALUE 0 6 CALLVALUE |
| 6A | DUP3 | 6 CALLVALUE 0 6 CALLVALUE |
| 6B | SLOAD | Storage[6] CALLVALUE 0 6 CALLVALUE |
Então, quando não há dados de chamada, lemos o valor de Storage[6]. Ainda não sabemos qual é esse valor, mas podemos procurar transações que o contrato recebeu sem dados de chamada. As transações que apenas transferem ETH sem quaisquer dados de chamada (e, portanto, sem método) têm no Etherscan o método Transfer. Na verdade, a primeira transação que o contrato recebeu (opens in a new tab) é uma transferência.
Se olharmos nessa transação e clicarmos em Clique para ver mais, vemos que os dados da chamada, chamados de dados de entrada, estão de fato vazios (0x). Observe também que o valor é 1,559 ETH, o que será relevante mais tarde.
Em seguida, clique na guia Estado e expanda o contrato do qual estamos fazendo engenharia reversa (0x2510...). Você pode ver que Storage[6] mudou durante a transação, e se você mudar de Hex para Número, verá que se tornou 1.559.000.000.000.000.000, o valor transferido em wei (adicionei os pontos para maior clareza), correspondendo ao próximo valor do contrato.
Se olharmos nas mudanças de estado causadas por outras transações de Transfer do mesmo período (opens in a new tab), vemos que Storage[6] rastreou o valor do contrato por um tempo. Por enquanto, vamos chamá-lo de Valor*. O asterisco (*) nos lembra que ainda não sabemos o que essa variável faz, mas não pode ser apenas para rastrear o valor do contrato porque não há necessidade de usar o armazenamento, que é muito caro, quando você pode obter o saldo de suas contas usando ADDRESS BALANCE. O primeiro código de operação insere o próprio endereço do contrato. O segundo lê o endereço no topo da pilha e o substitui pelo saldo desse endereço.
| Deslocamento | Código de Operação | Pilha |
|---|---|---|
| 6C | PUSH2 0x0075 | 0x75 Valor* CALLVALUE 0 6 CALLVALUE |
| 6F | SWAP2 | CALLVALUE Valor* 0x75 0 6 CALLVALUE |
| 70 | SWAP1 | Valor* CALLVALUE 0x75 0 6 CALLVALUE |
| 71 | PUSH2 0x01a7 | 0x01A7 Valor* CALLVALUE 0x75 0 6 CALLVALUE |
| 74 | JUMP |
Continuaremos a rastrear este código no destino do salto.
| Deslocamento | Código de Operação | Pilha |
|---|---|---|
| 1A7 | JUMPDEST | Valor* CALLVALUE 0x75 0 6 CALLVALUE |
| 1A8 | PUSH1 0x00 | 0x00 Valor* CALLVALUE 0x75 0 6 CALLVALUE |
| 1AA | DUP3 | CALLVALUE 0x00 Valor* CALLVALUE 0x75 0 6 CALLVALUE |
| 1AB | NOT | 2^256-CALLVALUE-1 0x00 Valor* CALLVALUE 0x75 0 6 CALLVALUE |
O NOT é bit a bit, então ele inverte o valor de cada bit no valor da chamada.
| Deslocamento | Código de Operação | Pilha |
|---|---|---|
| 1AC | DUP3 | Valor* 2^256-CALLVALUE-1 0x00 Valor* CALLVALUE 0x75 0 6 CALLVALUE |
| 1AD | GT | Valor*>2^256-CALLVALUE-1 0x00 Valor* CALLVALUE 0x75 0 6 CALLVALUE |
| 1AE | ISZERO | Valor*<=2^256-CALLVALUE-1 0x00 Valor* CALLVALUE 0x75 0 6 CALLVALUE |
| 1AF | PUSH2 0x01df | 0x01DF Valor*<=2^256-CALLVALUE-1 0x00 Valor* CALLVALUE 0x75 0 6 CALLVALUE |
| 1B2 | JUMPI |
Saltamos se Valor* for menor ou igual a 2^256-CALLVALUE-1. Isso parece uma lógica para evitar overflow. E, de fato, vemos que, após algumas operações sem sentido (escrever na memória que está prestes a ser excluída, por exemplo), no deslocamento 0x01DE, o contrato reverte se o overflow for detectado, o que é um comportamento normal.
Note que tal overflow é extremamente improvável, porque exigiria que o valor da chamada mais Valor* fosse comparável a 2^256 wei, cerca de 10^59 ETH. O fornecimento total de ETH, no momento da escrita, é inferior a duzentos milhões (opens in a new tab).
| Deslocamento | Código de Operação | Pilha |
|---|---|---|
| 1DF | JUMPDEST | 0x00 Valor* CALLVALUE 0x75 0 6 CALLVALUE |
| 1E0 | POP | Valor* CALLVALUE 0x75 0 6 CALLVALUE |
| 1E1 | ADD | Valor*+CALLVALUE 0x75 0 6 CALLVALUE |
| 1E2 | SWAP1 | 0x75 Valor*+CALLVALUE 0 6 CALLVALUE |
| 1E3 | JUMP |
Se chegamos aqui, obtemos Valor* + CALLVALUE e saltamos para o deslocamento 0x75.
| Deslocamento | Código de Operação | Pilha |
|---|---|---|
| 75 | JUMPDEST | Valor*+CALLVALUE 0 6 CALLVALUE |
| 76 | SWAP1 | 0 Valor*+CALLVALUE 6 CALLVALUE |
| 77 | SWAP2 | 6 Valor*+CALLVALUE 0 CALLVALUE |
| 78 | SSTORE | 0 CALLVALUE |
Se chegarmos aqui (o que exige que os dados da chamada estejam vazios), adicionamos o valor da chamada a Valor*. Isso é consistente com o que dizemos que as transações de Transfer fazem.
| Deslocamento | Código de Operação |
|---|---|
| 79 | POP |
| 7A | POP |
| 7B | STOP |
Finalmente, limpe a pilha (o que não é necessário) e sinalize o fim bem-sucedido da transação.
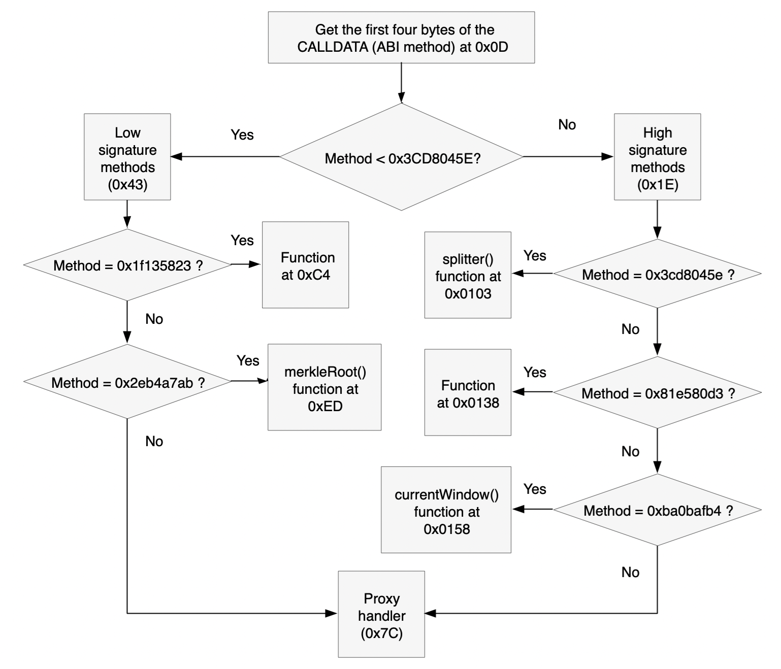
Para resumir tudo, aqui está um fluxograma para o código inicial.
O manipulador em 0x7C
Eu propositalmente não coloquei no título o que este manipulador faz. O objetivo não é ensinar como este contrato específico funciona, mas como fazer engenharia reversa de contratos. Você aprenderá o que ele faz da mesma maneira que eu, seguindo o código.
Chegamos aqui de vários lugares:
- Se houver dados de chamada de 1, 2 ou 3 bytes (do deslocamento 0x63)
- Se a assinatura do método for desconhecida (dos deslocamentos 0x42 e 0x5D)
| Deslocamento | Código de Operação | Pilha |
|---|---|---|
| 7C | JUMPDEST | |
| 7D | PUSH1 0x00 | 0x00 |
| 7F | PUSH2 0x009d | 0x9D 0x00 |
| 82 | PUSH1 0x03 | 0x03 0x9D 0x00 |
| 84 | SLOAD | Storage[3] 0x9D 0x00 |
Esta é outra célula de armazenamento, uma que não consegui encontrar em nenhuma transação, então é mais difícil saber o que significa. O código abaixo tornará isso mais claro.
| Deslocamento | Código de Operação | Pilha |
|---|---|---|
| 85 | PUSH20 0xffffffffffffffffffffffffffffffffffffffff | 0xff....ff Storage[3] 0x9D 0x00 |
| 9A | AND | Storage[3]-como-endereço 0x9D 0x00 |
Esses códigos de operação truncam o valor que lemos de Storage[3] para 160 bits, o comprimento de um endereço Ethereum.
| Deslocamento | Código de Operação | Pilha |
|---|---|---|
| 9B | SWAP1 | 0x9D Storage[3]-como-endereço 0x00 |
| 9C | JUMP | Storage[3]-como-endereço 0x00 |
Este salto é supérfluo, já que estamos indo para o próximo código de operação. Este código não é tão eficiente em termos de gás quanto poderia ser.
| Deslocamento | Código de Operação | Pilha |
|---|---|---|
| 9D | JUMPDEST | Storage[3]-como-endereço 0x00 |
| 9E | SWAP1 | 0x00 Storage[3]-como-endereço |
| 9F | POP | Storage[3]-como-endereço |
| A0 | PUSH1 0x40 | 0x40 Storage[3]-como-endereço |
| A2 | MLOAD | Mem[0x40] Storage[3]-como-endereço |
Bem no início do código, definimos Mem[0x40] como 0x80. Se procurarmos por 0x40 mais tarde, veremos que não o alteramos - então podemos assumir que é 0x80.
| Deslocamento | Código de Operação | Pilha |
|---|---|---|
| A3 | CALLDATASIZE | CALLDATASIZE 0x80 Storage[3]-como-endereço |
| A4 | PUSH1 0x00 | 0x00 CALLDATASIZE 0x80 Storage[3]-como-endereço |
| A6 | DUP3 | 0x80 0x00 CALLDATASIZE 0x80 Storage[3]-como-endereço |
| A7 | CALLDATACOPY | 0x80 Storage[3]-como-endereço |
Copie todos os dados da chamada para a memória, começando em 0x80.
| Deslocamento | Código de Operação | Pilha |
|---|---|---|
| A8 | PUSH1 0x00 | 0x00 0x80 Storage[3]-como-endereço |
| AA | DUP1 | 0x00 0x00 0x80 Storage[3]-como-endereço |
| AB | CALLDATASIZE | CALLDATASIZE 0x00 0x00 0x80 Storage[3]-como-endereço |
| AC | DUP4 | 0x80 CALLDATASIZE 0x00 0x00 0x80 Storage[3]-como-endereço |
| AD | DUP6 | Storage[3]-como-endereço 0x80 CALLDATASIZE 0x00 0x00 0x80 Storage[3]-como-endereço |
| AE | GAS | GAS Storage[3]-como-endereço 0x80 CALLDATASIZE 0x00 0x00 0x80 Storage[3]-como-endereço |
| AF | DELEGATE_CALL |
Agora as coisas estão muito mais claras. Este contrato pode atuar como um proxy (opens in a new tab), chamando o endereço em Storage[3] para fazer o trabalho real. DELEGATE_CALL chama um contrato separado, mas permanece no mesmo armazenamento. Isso significa que o contrato delegado, para o qual somos um proxy, acessa o mesmo espaço de armazenamento. Os parâmetros para a chamada são:
- Gás: todo o gás restante
- Endereço chamado: Storage[3]-como-endereço
- Dados de chamada: Os bytes CALLDATASIZE começando em 0x80, que é onde colocamos os dados de chamada originais
- Dados de retorno: Nenhum (0x00 - 0x00) Obteremos os dados de retorno por outros meios (veja abaixo)
| Deslocamento | Código de Operação | Pilha |
|---|---|---|
| B0 | RETURNDATASIZE | RETURNDATASIZE (((sucesso/falha da chamada))) 0x80 Storage[3]-como-endereço |
| B1 | DUP1 | RETURNDATASIZE RETURNDATASIZE (((sucesso/falha da chamada))) 0x80 Storage[3]-como-endereço |
| B2 | PUSH1 0x00 | 0x00 RETURNDATASIZE RETURNDATASIZE (((sucesso/falha da chamada))) 0x80 Storage[3]-como-endereço |
| B4 | DUP5 | 0x80 0x00 RETURNDATASIZE RETURNDATASIZE (((sucesso/falha da chamada))) 0x80 Storage[3]-como-endereço |
| B5 | RETURNDATACOPY | RETURNDATASIZE (((sucesso/falha da chamada))) 0x80 Storage[3]-como-endereço |
Aqui copiamos todos os dados de retorno para o buffer de memória começando em 0x80.
| Deslocamento | Código de Operação | Pilha |
|---|---|---|
| B6 | DUP2 | (((sucesso/falha da chamada))) RETURNDATASIZE (((sucesso/falha da chamada))) 0x80 Storage[3]-como-endereço |
| B7 | DUP1 | (((sucesso/falha da chamada))) (((sucesso/falha da chamada))) RETURNDATASIZE (((sucesso/falha da chamada))) 0x80 Storage[3]-como-endereço |
| B8 | ISZERO | (((a chamada falhou))) (((sucesso/falha da chamada))) RETURNDATASIZE (((sucesso/falha da chamada))) 0x80 Storage[3]-como-endereço |
| B9 | PUSH2 0x00c0 | 0xC0 (((a chamada falhou))) (((sucesso/falha da chamada))) RETURNDATASIZE (((sucesso/falha da chamada))) 0x80 Storage[3]-como-endereço |
| BC | JUMPI | (((sucesso/falha da chamada))) RETURNDATASIZE (((sucesso/falha da chamada))) 0x80 Storage[3]-como-endereço |
| BD | DUP2 | RETURNDATASIZE (((sucesso/falha da chamada))) RETURNDATASIZE (((sucesso/falha da chamada))) 0x80 Storage[3]-como-endereço |
| BE | DUP5 | 0x80 RETURNDATASIZE (((sucesso/falha da chamada))) RETURNDATASIZE (((sucesso/falha da chamada))) 0x80 Storage[3]-como-endereço |
| BF | RETURN |
Então, após a chamada, copiamos os dados de retorno para o buffer 0x80 - 0x80+RETURNDATASIZE e, se a chamada for bem-sucedida, fazemos um RETURN com exatamente esse buffer.
DELEGATECALL Falhou
Se chegarmos aqui, em 0xC0, significa que o contrato que chamamos reverteu. Como somos apenas um proxy para esse contrato, queremos retornar os mesmos dados e também reverter.
| Deslocamento | Código de Operação | Pilha |
|---|---|---|
| C0 | JUMPDEST | (((sucesso/falha da chamada))) RETURNDATASIZE (((sucesso/falha da chamada))) 0x80 Storage[3]-como-endereço |
| C1 | DUP2 | RETURNDATASIZE (((sucesso/falha da chamada))) RETURNDATASIZE (((sucesso/falha da chamada))) 0x80 Storage[3]-como-endereço |
| C2 | DUP5 | 0x80 RETURNDATASIZE (((sucesso/falha da chamada))) RETURNDATASIZE (((sucesso/falha da chamada))) 0x80 Storage[3]-como-endereço |
| C3 | REVERT |
Portanto, fazemos REVERT com o mesmo buffer que usamos para RETURN anteriormente: 0x80 - 0x80+RETURNDATASIZE
Chamadas ABI
Se o tamanho dos dados da chamada for de quatro bytes ou mais, pode ser uma chamada ABI válida.
| Deslocamento | Código de Operação | Pilha |
|---|---|---|
| D | PUSH1 0x00 | 0x00 |
| F | CALLDATALOAD | (((Primeira palavra (256 bits) dos dados da chamada))) |
| 10 | PUSH1 0xe0 | 0xE0 (((Primeira palavra (256 bits) dos dados da chamada))) |
| 12 | SHR | (((primeiros 32 bits (4 bytes) dos dados de chamada))) |
O Etherscan nos diz que 1C é um código de operação desconhecido, porque foi adicionado depois que o Etherscan escreveu este recurso (opens in a new tab) e eles não o atualizaram. Uma tabela de códigos de operação atualizada (opens in a new tab) nos mostra que isso é um deslocamento para a direita
| Deslocamento | Código de Operação | Pilha |
|---|---|---|
| 13 | DUP1 | (((primeiros 32 bits (4 bytes) dos dados de chamada))) (((primeiros 32 bits (4 bytes) dos dados de chamada))) |
| 14 | PUSH4 0x3cd8045e | 0x3CD8045E (((primeiros 32 bits (4 bytes) dos dados de chamada))) (((primeiros 32 bits (4 bytes) dos dados de chamada))) |
| 19 | GT | 0x3CD8045E>primeiros-32-bits-dos-dados-de-chamada (((primeiros 32 bits (4 bytes) dos dados de chamada))) |
| 1A | PUSH2 0x0043 | 0x43 0x3CD8045E>primeiros-32-bits-dos-dados-de-chamada (((primeiros 32 bits (4 bytes) dos dados de chamada))) |
| 1D | JUMPI | (((primeiros 32 bits (4 bytes) dos dados de chamada))) |
Dividir os testes de correspondência da assinatura do método em dois, dessa forma, economiza metade dos testes, em média. O código que se segue imediatamente e o código em 0x43 seguem o mesmo padrão: DUP1 os primeiros 32 bits dos dados da chamada, PUSH4 (((assinatura do método, executa EQ para verificar a igualdade e, em seguida, JUMPI se a assinatura do método corresponder. Aqui estão as assinaturas do método, seus endereços e, se conhecida, a definição do método correspondente (opens in a new tab):
| Método | Assinatura do método | Deslocamento para saltar |
|---|---|---|
| splitter() (opens in a new tab) | 0x3cd8045e | 0x0103 |
| ??? | 0x81e580d3 | 0x0138 |
| currentWindow() (opens in a new tab) | 0xba0bafb4 | 0x0158 |
| ??? | 0x1f135823 | 0x00C4 |
| merkleRoot() (opens in a new tab) | 0x2eb4a7ab | 0x00ED |
Se nenhuma correspondência for encontrada, o código salta para o manipulador de proxy em 0x7C, na esperança de que o contrato para o qual somos um proxy tenha uma correspondência.
splitter()
| Deslocamento | Código de Operação | Pilha |
|---|---|---|
| 103 | JUMPDEST | |
| 104 | CALLVALUE | CALLVALUE |
| 105 | DUP1 | CALLVALUE CALLVALUE |
| 106 | ISZERO | CALLVALUE==0 CALLVALUE |
| 107 | PUSH2 0x010f | 0x010F CALLVALUE==0 CALLVALUE |
| 10A | JUMPI | CALLVALUE |
| 10B | PUSH1 0x00 | 0x00 CALLVALUE |
| 10D | DUP1 | 0x00 0x00 CALLVALUE |
| 10E | REVERT |
A primeira coisa que esta função faz é verificar se a chamada não enviou nenhum ETH. Esta função não é payable (opens in a new tab). Se alguém nos enviou ETH, deve ter sido um erro, e queremos fazer um REVERT para evitar que esse ETH fique onde eles não possam recuperá-lo.
| Deslocamento | Código de Operação | Pilha |
|---|---|---|
| 10F | JUMPDEST | |
| 110 | POP | |
| 111 | PUSH1 0x03 | 0x03 |
| 113 | SLOAD | (((Storage[3] ou seja, o contrato para o qual somos um proxy))) |
| 114 | PUSH1 0x40 | 0x40 (((Storage[3] ou seja, o contrato para o qual somos um proxy))) |
| 116 | MLOAD | 0x80 (((Storage[3] ou seja, o contrato para o qual somos um proxy))) |
| 117 | PUSH20 0xffffffffffffffffffffffffffffffffffffffff | 0xFF...FF 0x80 (((Storage[3] ou seja, o contrato para o qual somos um proxy))) |
| 12C | SWAP1 | 0x80 0xFF...FF (((Storage[3] ou seja, o contrato para o qual somos um proxy))) |
| 12D | SWAP2 | (((Storage[3] ou seja, o contrato para o qual somos um proxy))) 0xFF...FF 0x80 |
| 12E | AND | EndereçoProxy 0x80 |
| 12F | DUP2 | 0x80 EndereçoProxy 0x80 |
| 130 | MSTORE | 0x80 |
E 0x80 agora contém o endereço do proxy
| Deslocamento | Código de Operação | Pilha |
|---|---|---|
| 131 | PUSH1 0x20 | 0x20 0x80 |
| 133 | ADD | 0xA0 |
| 134 | PUSH2 0x00e4 | 0xE4 0xA0 |
| 137 | JUMP | 0xA0 |
O Código E4
Essa é a primeira vez que vemos essas linhas, mas elas são compartilhadas com outros métodos (veja abaixo). Então, vamos chamar o valor na pilha de X e apenas lembrar que em splitter() o valor desse X é 0xA0.
| Deslocamento | Código de Operação | Pilha |
|---|---|---|
| E4 | JUMPDEST | X |
| E5 | PUSH1 0x40 | 0x40 X |
| E7 | MLOAD | 0x80 X |
| E8 | DUP1 | 0x80 0x80 X |
| E9 | SWAP2 | X 0x80 0x80 |
| EA | SUB | X-0x80 0x80 |
| EB | SWAP1 | 0x80 X-0x80 |
| EC | RETURN |
Portanto, esse código recebe um ponteiro de memória na pilha (X) e faz com que o contrato retorne (RETURN) com um buffer que é 0x80 - X.
No caso do splitter(), isso retorna o endereço para o qual somos um proxy. RETURN retorna o buffer em 0x80-0x9F, que é onde escrevemos esses dados (deslocamento 0x130 acima).
currentWindow()
O código nos deslocamentos 0x158-0x163 é idêntico ao que vimos em 0x103-0x10E em splitter() (além do destino de JUMPI), então sabemos que currentWindow() também não é payable.
| Deslocamento | Código de Operação | Pilha |
|---|---|---|
| 164 | JUMPDEST | |
| 165 | POP | |
| 166 | PUSH2 0x00da | 0xDA |
| 169 | PUSH1 0x01 | 0x01 0xDA |
| 16B | SLOAD | Storage[1] 0xDA |
| 16C | DUP2 | 0xDA Storage[1] 0xDA |
| 16D | JUMP | Storage[1] 0xDA |
O código DA
Esse código também é compartilhado com outros métodos. Então, chamaremos o valor na pilha de Y e lembre-se de que em currentWindow() o valor desse Y é Storage[1].
| Deslocamento | Código de Operação | Pilha |
|---|---|---|
| DA | JUMPDEST | Y 0xDA |
| DB | PUSH1 0x40 | 0x40 Y 0xDA |
| DD | MLOAD | 0x80 Y 0xDA |
| DE | SWAP1 | Y 0x80 0xDA |
| DF | DUP2 | 0x80 Y 0x80 0xDA |
| E0 | MSTORE | 0x80 0xDA |
Escreve Y em 0x80-0x9F.
| Deslocamento | Código de Operação | Pilha |
|---|---|---|
| E1 | PUSH1 0x20 | 0x20 0x80 0xDA |
| E3 | ADD | 0xA0 0xDA |
E o resto já foi explicado acima. Portanto, saltos para 0xDA escrevem o valor do topo da pilha (Y) em 0x80-0x9F e retornam esse valor. No caso de currentWindow(), ele retorna Storage[1].
merkleRoot()
O código nos deslocamentos 0xED-0xF8 é idêntico ao que vimos em 0x103-0x10E em splitter() (além do destino de JUMPI), então sabemos que merkleRoot() também não é payable.
| Deslocamento | Código de Operação | Pilha |
|---|---|---|
| F9 | JUMPDEST | |
| FA | POP | |
| FB | PUSH2 0x00da | 0xDA |
| FE | PUSH1 0x00 | 0x00 0xDA |
| 100 | SLOAD | Storage[0] 0xDA |
| 101 | DUP2 | 0xDA Storage[0] 0xDA |
| 102 | JUMP | Storage[0] 0xDA |
O que acontece após o salto já descobrimos. Portanto, merkleRoot() retorna Storage[0].
0x81e580d3
O código nos deslocamentos 0x138-0x143 é idêntico ao que vimos em 0x103-0x10E em splitter() (além do destino de JUMPI), então sabemos que esta função também não é payable.
| Deslocamento | Código de Operação | Pilha |
|---|---|---|
| 144 | JUMPDEST | |
| 145 | POP | |
| 146 | PUSH2 0x00da | 0xDA |
| 149 | PUSH2 0x0153 | 0x0153 0xDA |
| 14C | CALLDATASIZE | CALLDATASIZE 0x0153 0xDA |
| 14D | PUSH1 0x04 | 0x04 CALLDATASIZE 0x0153 0xDA |
| 14F | PUSH2 0x018f | 0x018F 0x04 CALLDATASIZE 0x0153 0xDA |
| 152 | JUMP | 0x04 CALLDATASIZE 0x0153 0xDA |
| 18F | JUMPDEST | 0x04 CALLDATASIZE 0x0153 0xDA |
| 190 | PUSH1 0x00 | 0x00 0x04 CALLDATASIZE 0x0153 0xDA |
| 192 | PUSH1 0x20 | 0x20 0x00 0x04 CALLDATASIZE 0x0153 0xDA |
| 194 | DUP3 | 0x04 0x20 0x00 0x04 CALLDATASIZE 0x0153 0xDA |
| 195 | DUP5 | CALLDATASIZE 0x04 0x20 0x00 0x04 CALLDATASIZE 0x0153 0xDA |
| 196 | SUB | CALLDATASIZE-4 0x20 0x00 0x04 CALLDATASIZE 0x0153 0xDA |
| 197 | SLT | CALLDATASIZE-4<32 0x00 0x04 CALLDATASIZE 0x0153 0xDA |
| 198 | ISZERO | CALLDATASIZE-4>=32 0x00 0x04 CALLDATASIZE 0x0153 0xDA |
| 199 | PUSH2 0x01a0 | 0x01A0 CALLDATASIZE-4>=32 0x00 0x04 CALLDATASIZE 0x0153 0xDA |
| 19C | JUMPI | 0x00 0x04 CALLDATASIZE 0x0153 0xDA |
Parece que esta função leva pelo menos 32 bytes (uma palavra) de dados de chamada.
| Deslocamento | Código de Operação | Pilha |
|---|---|---|
| 19D | DUP1 | 0x00 0x00 0x04 CALLDATASIZE 0x0153 0xDA |
| 19E | DUP2 | 0x00 0x00 0x00 0x04 CALLDATASIZE 0x0153 0xDA |
| 19F | REVERT |
Se não obtiver os dados da chamada, a transação é revertida sem nenhum dado de retorno.
Vamos ver o que acontece se a função receber os dados de chamada de que precisa.
| Deslocamento | Código de Operação | Pilha |
|---|---|---|
| 1A0 | JUMPDEST | 0x00 0x04 CALLDATASIZE 0x0153 0xDA |
| 1A1 | POP | 0x04 CALLDATASIZE 0x0153 0xDA |
| 1A2 | CALLDATALOAD | calldataload(4) CALLDATASIZE 0x0153 0xDA |
calldataload(4) é a primeira palavra dos dados da chamada após a assinatura do método
| Deslocamento | Código de Operação | Pilha |
|---|---|---|
| 1A3 | SWAP2 | 0x0153 CALLDATASIZE calldataload(4) 0xDA |
| 1A4 | SWAP1 | CALLDATASIZE 0x0153 calldataload(4) 0xDA |
| 1A5 | POP | 0x0153 calldataload(4) 0xDA |
| 1A6 | JUMP | calldataload(4) 0xDA |
| 153 | JUMPDEST | calldataload(4) 0xDA |
| 154 | PUSH2 0x016e | 0x016E calldataload(4) 0xDA |
| 157 | JUMP | calldataload(4) 0xDA |
| 16E | JUMPDEST | calldataload(4) 0xDA |
| 16F | PUSH1 0x04 | 0x04 calldataload(4) 0xDA |
| 171 | DUP2 | calldataload(4) 0x04 calldataload(4) 0xDA |
| 172 | DUP2 | 0x04 calldataload(4) 0x04 calldataload(4) 0xDA |
| 173 | SLOAD | Storage[4] calldataload(4) 0x04 calldataload(4) 0xDA |
| 174 | DUP2 | calldataload(4) Storage[4] calldataload(4) 0x04 calldataload(4) 0xDA |
| 175 | LT | calldataload(4)<Storage[4] calldataload(4) 0x04 calldataload(4) 0xDA |
| 176 | PUSH2 0x017e | 0x017EC calldataload(4)<Storage[4] calldataload(4) 0x04 calldataload(4) 0xDA |
| 179 | JUMPI | calldataload(4) 0x04 calldataload(4) 0xDA |
Se a primeira palavra não for menor que Storage[4], a função falhará. Ela reverte sem nenhum valor retornado:
| Deslocamento | Código de Operação | Pilha |
|---|---|---|
| 17A | PUSH1 0x00 | 0x00 ... |
| 17C | DUP1 | 0x00 0x00 ... |
| 17D | REVERT |
Se calldataload(4) for menor que Storage[4], obtemos este código:
| Deslocamento | Código de Operação | Pilha |
|---|---|---|
| 17E | JUMPDEST | calldataload(4) 0x04 calldataload(4) 0xDA |
| 17F | PUSH1 0x00 | 0x00 calldataload(4) 0x04 calldataload(4) 0xDA |
| 181 | SWAP2 | 0x04 calldataload(4) 0x00 calldataload(4) 0xDA |
| 182 | DUP3 | 0x00 0x04 calldataload(4) 0x00 calldataload(4) 0xDA |
| 183 | MSTORE | calldataload(4) 0x00 calldataload(4) 0xDA |
E os locais de memória 0x00-0x1F agora contêm os dados 0x04 (0x00-0x1E são todos zeros, 0x1F é quatro)
| Deslocamento | Código de Operação | Pilha |
|---|---|---|
| 184 | PUSH1 0x20 | 0x20 calldataload(4) 0x00 calldataload(4) 0xDA |
| 186 | SWAP1 | calldataload(4) 0x20 0x00 calldataload(4) 0xDA |
| 187 | SWAP2 | 0x00 0x20 calldataload(4) calldataload(4) 0xDA |
| 188 | SHA3 | (((SHA3 de 0x00-0x1F))) calldataload(4) calldataload(4) 0xDA |
| 189 | ADD | (((SHA3 de 0x00-0x1F)))+calldataload(4) calldataload(4) 0xDA |
| 18A | SLOAD | Storage[(((SHA3 de 0x00-0x1F))) + calldataload(4)] calldataload(4) 0xDA |
Portanto, há uma tabela de pesquisa no armazenamento, que começa no SHA3 de 0x000...0004 e tem uma entrada para cada valor de dados de chamada legítimo (valor abaixo de Storage[4]).
| Deslocamento | Código de Operação | Pilha |
|---|---|---|
| 18B | SWAP1 | calldataload(4) Storage[(((SHA3 de 0x00-0x1F))) + calldataload(4)] 0xDA |
| 18C | POP | Storage[(((SHA3 de 0x00-0x1F))) + calldataload(4)] 0xDA |
| 18D | DUP2 | 0xDA Storage[(((SHA3 de 0x00-0x1F))) + calldataload(4)] 0xDA |
| 18E | JUMP | Storage[(((SHA3 de 0x00-0x1F))) + calldataload(4)] 0xDA |
Já sabemos o que o código no deslocamento 0xDA faz, ele retorna o valor do topo da pilha para o chamador. Logo, esta função retorna o valor da tabela de pesquisa para o chamador.
0x1f135823
O código nos deslocamentos 0xC4-0xCF é idêntico ao que vimos em 0x103-0x10E em splitter() (além do destino de JUMPI), então sabemos que esta função também não é payable.
| Deslocamento | Código de Operação | Pilha |
|---|---|---|
| D0 | JUMPDEST | |
| D1 | POP | |
| D2 | PUSH2 0x00da | 0xDA |
| D5 | PUSH1 0x06 | 0x06 0xDA |
| D7 | SLOAD | Valor* 0xDA |
| D8 | DUP2 | 0xDA Valor* 0xDA |
| D9 | JUMP | Valor* 0xDA |
Já sabemos o que o código no deslocamento 0xDA faz, ele retorna o valor do topo da pilha para o chamador. Portanto, esta função retorna Valor*.
Resumo do método
Você sente que entende o contrato até este ponto? Eu não. Até o momento, temos esses métodos:
| Método | Significado |
|---|---|
| Transferir | Aceite o valor fornecido pela chamada e incremente Valor* nesse valor |
| splitter() | Retornar Storage[3], o endereço do proxy |
| currentWindow() | Retornar Storage[1] |
| merkleRoot() | Retornar Storage[0] |
| 0x81e580d3 | Retorna o valor de uma tabela de pesquisa, desde que o parâmetro seja menor que Storage[4] |
| 0x1f135823 | Retornar Storage[6], ou seja, Valor* |
Mas nós sabemos que qualquer outra funcionalidade é fornecida pelo contrato no Storage[3]. Talvez se soubéssemos qual o contrato, isso nos daria uma pista. Felizmente, isto é blockchain e tudo é conhecido, ao menos em teoria. Não vimos nenhum método que defina Storage[3], então deve ter sido definido pelo construtor.
O construtor
Quando olhamos para um contrato (opens in a new tab), também podemos ver a transação que o criou.
Se clicarmos nessa transação e depois na guia Estado, podemos ver os valores iniciais dos parâmetros. Especificamente, podemos ver que Storage[3] contém 0x2f81e57ff4f4d83b40a9f719fd892d8e806e0761 (opens in a new tab). Esse contrato deve conter a funcionalidade ausente. Podemos entendê-lo usando as mesmas ferramentas que utilizamos para o contrato que estamos investigando.
O contrato de proxy
Utilizando as mesmas técnicas que usamos para o contrato original acima, podemos ver que o contrato reverte se:
- Houver algum ETH anexado à chamada (0x05-0x0F)
- O tamanho dos dados da chamada for menor que quatro (0x10-0x19 e 0xBE-0xC2)
E que os métodos que ele suporta são:
| Método | Assinatura do método | Deslocamento para saltar |
|---|---|---|
| scaleAmountByPercentage(uint256,uint256) (opens in a new tab) | 0x8ffb5c97 | 0x0135 |
| isClaimed(uint256,address) (opens in a new tab) | 0xd2ef0795 | 0x0151 |
| claim(uint256,address,uint256,bytes32[]) (opens in a new tab) | 0x2e7ba6ef | 0x00F4 |
| incrementWindow() (opens in a new tab) | 0x338b1d31 | 0x0110 |
| ??? | 0x3f26479e | 0x0118 |
| ??? | 0x1e7df9d3 | 0x00C3 |
| currentWindow() (opens in a new tab) | 0xba0bafb4 | 0x0148 |
| merkleRoot() (opens in a new tab) | 0x2eb4a7ab | 0x0107 |
| ??? | 0x81e580d3 | 0x0122 |
| ??? | 0x1f135823 | 0x00D8 |
Nós podemos ignorar os quatro métodos inferiores porque nunca chegaremos a eles. Suas assinaturas são tais que nosso contrato original cuida delas por si só (você pode clicar nas assinaturas para ver os detalhes acima), por isso devem ser métodos que são substituídos (opens in a new tab).
Um dos métodos restantes é claim(<params>), e outro é isClaimed(<params>), então parece um contrato de airdrop. Em vez de passar pelo restante código de operação por código de operação, podemos tentar o descompilador (opens in a new tab), que produz resultados úteis para três funções deste contrato. A engenharia reversa dos outros é deixada como um exercício para o leitor.
scaleAmountByPercentage
Isso é o que o descompilador nos fornece para essa função:
1def unknown8ffb5c97(uint256 _param1, uint256 _param2) payable:2 require calldata.size - 4 >=′ 643 if _param1 and _param2 > -1 / _param1:4 revert with 0, 175 return (_param1 * _param2 / 100 * 10^6)O primeiro require testa que os dados da chamada tenham, além dos quatro bytes da assinatura da função, pelo menos 64 bytes, suficientes para os dois parâmetros. Do contrário, obviamente, há algo errado.
A instrução if parece verificar se _param1 não é zero e se _param1 * _param2 não é negativo. Provavelmente, isso é para evitar casos de wrap around (retorno).
Finalmente, a função retorna um valor escalado.
claim
O código que o descompilador cria é complexo, e nem todo ele é relevante para nós. Vou pular algumas partes para focar nas linhas que acredito fornecerem informações úteis
1def unknown2e7ba6ef(uint256 _param1, uint256 _param2, uint256 _param3, array _param4) payable:2 ...3 require _param2 == addr(_param2)4 ...5 if currentWindow <= _param1:6 revert with 0, 'não é possível reivindicar para uma janela futura'Vemos aqui duas coisas importantes:
_param2, embora esteja declarado como umuint256, é na verdade um endereço_param1é a janela que está sendo reivindicada, que tem que sercurrentWindowou anterior.
1 ...2 if stor5[_claimWindow][addr(_claimFor)]:3 revert with 0, 'A conta já reivindicou a janela fornecida'Então, agora sabemos que Storage[5] é uma matriz de janelas e endereços, e se o endereço reivindicou a recompensa por essa janela.
1 ...2 idx = 03 s = 04 while idx < _param4.length:5 ...6 if s + sha3(mem[(32 * _param4.length) + 328 len mem[(32 * _param4.length) + 296]]) > mem[(32 * idx) + 296]:7 mem[mem[64] + 32] = mem[(32 * idx) + 296]8 ...9 s = sha3(mem[_62 + 32 len mem[_62]])10 continue11 ...12 s = sha3(mem[_66 + 32 len mem[_66]])13 continue14 if unknown2eb4a7ab != s:15 revert with 0, 'Prova inválida'Exibir tudoSabemos que unknown2eb4a7ab é, na verdade, a função merkleRoot(), então este código parece estar verificando uma prova de Merkle (opens in a new tab). Isso significa que _param4 é uma prova de Merkle.
1 call addr(_param2) with:2 value unknown81e580d3[_param1] * _param3 / 100 * 10^6 wei3 gas 30000 weiÉ assim que um contrato transfere seu próprio ETH para outro endereço (de contrato ou de propriedade externa). Ele o chama com um valor que é a quantidade a ser transferida. Logo, parece que isso é um airdrop de ETH.
1 if not return_data.size:2 if not ext_call.success:3 require ext_code.size(stor2)4 call stor2.deposit() with:5 value unknown81e580d3[_param1] * _param3 / 100 * 10^6 weiAs duas linhas inferiores nos dizem que Storage[2] também é um contrato que chamamos. Se olharmos para a transação do construtor (opens in a new tab) vemos que este contrato é 0xc02aaa39b223fe8d0a0e5c4f27ead9083c756cc2 (opens in a new tab), um contrato de Wrapped Ether cujo código-fonte foi carregado no Etherscan (opens in a new tab).
Assim, parece que os contratos tentam enviar ETH para _param2. Se puder fazer isso, ótimo. Caso contrário, ele tenta enviar WETH (opens in a new tab). Se _param2 for uma conta de propriedade externa (EOA), então ela sempre pode receber ETH, mas os contratos podem se recusar a receber ETH. No entanto, WETH é ERC-20 e os contratos não podem se recusar a aceitar isso.
1 ...2 log 0xdbd5389f: addr(_param2), unknown81e580d3[_param1] * _param3 / 100 * 10^6, bool(ext_call.success)No final da função, vemos uma entrada de log sendo gerada. Veja as entradas de log geradas (opens in a new tab) e filtre pelo tópico que começa com 0xdbd5.... Se clicarmos em uma das transações que gerou tal entrada (opens in a new tab), veremos que realmente parece uma reivindicação - a conta enviou uma mensagem para o contrato do qual estamos fazendo engenharia reversa e, em troca, recebeu ETH.
1e7df9d3
Esta função é muito semelhante a claim acima. Ela também verifica uma prova de Merkle, tenta transferir ETH para o primeiro e produz o mesmo tipo de entrada de log.
1def unknown1e7df9d3(uint256 _param1, uint256 _param2, array _param3) payable:2 ...3 idx = 04 s = 05 while idx < _param3.length:6 if idx >= mem[96]:7 revert with 0, 508 _55 = mem[(32 * idx) + 128]9 if s + sha3(mem[(32 * _param3.length) + 160 len mem[(32 * _param3.length) + 128]]) > mem[(32 * idx) + 128]:10 ...11 s = sha3(mem[_58 + 32 len mem[_58]])12 continue13 mem[mem[64] + 32] = s + sha3(mem[(32 * _param3.length) + 160 len mem[(32 * _param3.length) + 128]])14 ...15 if unknown2eb4a7ab != s:16 revert with 0, 'Prova inválida'17 ...18 call addr(_param1) with:19 value s wei20 gas 30000 wei21 if not return_data.size:22 if not ext_call.success:23 require ext_code.size(stor2)24 call stor2.deposit() with:25 value s wei26 gas gas_remaining wei27 ...28 log 0xdbd5389f: addr(_param1), s, bool(ext_call.success)Exibir tudoA principal diferença é que o primeiro parâmetro, a janela para retirada, não está lá. Em vez disso, há um loop sobre todas as janelas que podem ser reivindicadas.
1 idx = 02 s = 03 while idx < currentWindow:4 ...5 if stor5[mem[0]]:6 if idx == -1:7 revert with 0, 178 idx = idx + 19 s = s10 continue11 ...12 stor5[idx][addr(_param1)] = 113 if idx >= unknown81e580d3.length:14 revert with 0, 5015 mem[0] = 416 if unknown81e580d3[idx] and _param2 > -1 / unknown81e580d3[idx]:17 revert with 0, 1718 if s > !(unknown81e580d3[idx] * _param2 / 100 * 10^6):19 revert with 0, 1720 if idx == -1:21 revert with 0, 1722 idx = idx + 123 s = s + (unknown81e580d3[idx] * _param2 / 100 * 10^6)24 continueExibir tudoPortanto, parece uma variante de claim que reivindica todas as janelas.
Conclusão
Até agora você já deve saber como entender contratos cujo código-fonte não está disponível, usando os códigos de operação ou (quando funciona) o descompilador. Como é evidente pela extensão deste artigo, a engenharia reversa de um contrato não é trivial, mas em um sistema onde a segurança é essencial, é uma habilidade importante ser capaz de verificar se os contratos funcionam como prometido.
Veja aqui mais do meu trabalho (opens in a new tab).
Última atualização da página: 22 de agosto de 2025



![A mudança em Storage[6]](/_next/image/?url=%2Fcontent%2Fdevelopers%2Ftutorials%2Freverse-engineering-a-contract%2Fstorage6.png&w=1920&q=75)



